w66利来_w66利来·(集团)官方-首页
公司首页
关于我们
利来国际简介
现任领导
组织机构
治理机构
团队队伍
教授
副教授
财政金融系
会计审计系
商务管理系
基础课系
本科教育
专业介绍
培养方案
特色专业
实验实训
教学研究
研究生教育
学科点介绍
教学研究
规章制度
培养方案
招生信息
研究生导师
科学研究
科研项目
科研机构
科研成果
科技团队
党建之窗
组织建设
党建动态
业余党校
学习园地
联系我们
学团活动
科技创新
国防教育
服务指南
合作交流
对外交流
校企合作
风采财经人
教师风采
学子风采
员工风采
规章制度
通知公告
当前位置:
首页
>
通知公告
> 正文
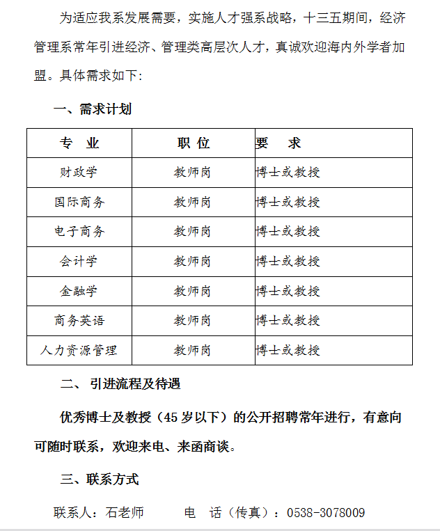
人才引进公告
2020年04月30日 17:58 点击:[]
上一条:
利来w662019年MBA招生简章
下一条:
经管系2020年推免工作方案
【
关闭
】
版权所有 w66利来_w66利来·(集团)官方-首页 邮编:271000
电话:0538-3078009 技术支持:诺盾网络